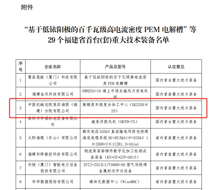
近日,福建省工信厅发布了《关于公布“基于低铱阳极的百千瓦级高电流密度PEM电解槽”等29个福建省首台(套)重大技术装备的通知》,海西分院开发的“高精度车铣复合加工中心(XK2320×25)”荣获国内首台重大技术装备认定。
“高精度车铣复合加工中心”面向航空航天、国防军工、汽车、工业母机等领域对复杂零部件的高精度车铣制造需求,攻克了高精度车铣复合加工技术、液体静压导轨实际工况下导向精度检测技术、液体静压转台设计与制造技术和油膜厚度自适应补偿技术等关键核心技术难题,在高精度车铣复合加工中心结构原理、制造工艺、核心部件自主可控方面实现了创新性重大突破。产品转台直径达φ1000mm,直线轴定位精度/重复定位精度:≤5μm/3μm,回转轴定位精度/重复定位精度≤5″/3″,达到国际先进水平。
近年来,海西分院全面对标工业母机高地,已累计获国内及省内首台套装备认定共9项,并连续四年获评国内首台套装备,充分体现了海西分院在工业母机减材装备领域的创新水平和制造实力。今后,海西分院将持续围绕增强核心功能、提升核心竞争力,进一步加强开展工业母机重大技术装备“卡脖子”技术攻关,争当“三个排头兵”,更好发挥“三个作用”,助力提升我国装备制造业创新力、服务型产业引领力和制造强国支撑力。

